记者从甘肃省卫生健康委获悉,甘肃截止目前90例确诊病例中,有87例使用了中医药治疗,中医药治疗率达到了96.7%,高于全国平均水平4.7个百分点;治愈出院44例,治愈率为48.9%,治愈出院患者均全程使用中医药治疗。
新冠肺炎疫情发生以来,我省注重发挥中医药在治未病中的主导作用、在医疗救治中的协同作用和疾病康复中的核心作用,下发了《关于进一步加强新型冠状病毒感染肺炎中医药防控工作的通知》等文件,成立了省级中医药防治专家组,制定了《甘肃省新型冠状病毒感染肺炎中医药防治方案》。
全省建立了中西医结合联动工作机制,对疑似和确诊病例,中医药专家第一时间介入,和西医专家共同拟定中西医结合救治方案,确保所有病例尽早、及时、全程使用中医中药,努力做到“一患一方案”。同时,我省还坚持中医药“未病先防”的独特优势,为集中医学观察的密切接触者提供中医药预防服药服务。截止目前,全省已为集中医学观察的密切接触者和医院留观人员发放中药汤剂8300余袋;为相关医务人员、监测点工作人员发放中药汤剂63000余袋,中药避瘟香囊4000余个,艾条1万余支。
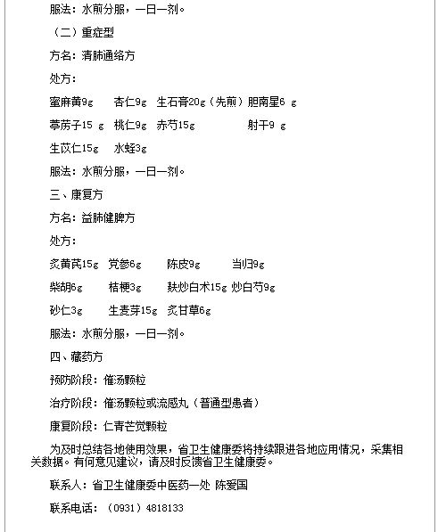
为进一步促进中医药深度介入新冠肺炎预防、救治、康复的全过程,在前期防治经验的基础上,我省总结出了使用部分道地药材的防治新冠肺炎系列方。在预防方面,针对本次疫情特征,形成了扶正避瘟方,用于普通人群和密切接触者预防用药。在治疗方面,在辨证施治的基础上,总结临床经验,形成了针对普通型和重型患者治疗的中药方剂,普通型患者使用宣肺化浊方,重型患者使用清肺通络方。在康复方面,针对部分患者因病后体虚和脾胃受损、肝郁气滞等造成的气短、乏力、食欲不振、失眠、焦虑等症状,形成益肺健脾方,通过中药进行调理,帮助患者快速恢复。同时,为发挥藏医药在疫病防治中的作用,我省还总结形成了藏药防治的系列方剂。
目前,我省在全省定点医疗机构、集中隔离点已全面推广使用系列方药。(新甘肃·甘肃日报记者李欣瑶)

扫码关注
扫码关注
扫码关注
网站简介
版权说明
广告业务
联系我们